政治建会 团结立会 服务兴会 改革强会
English|长者模式退出长者模式
首页>专题专栏汇总>抗疫阻击战 工商联在行动>防护参考

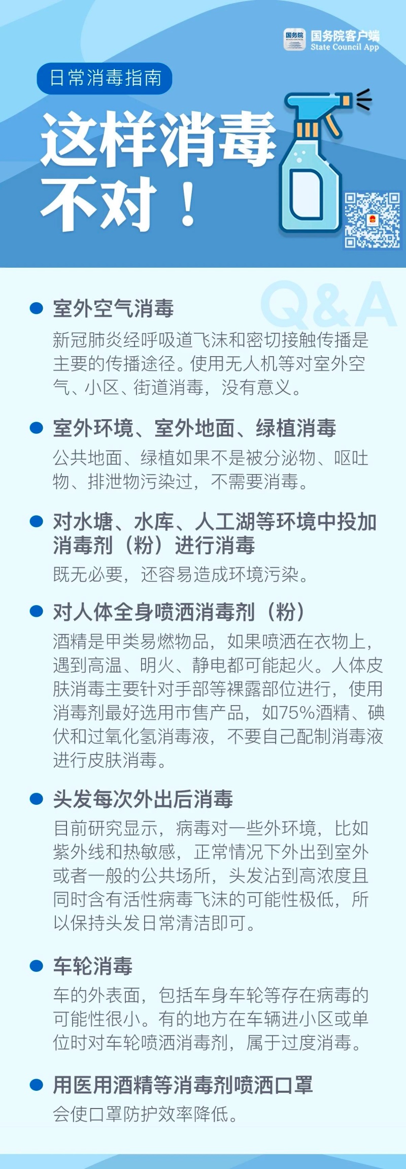
100℃多久能杀死病毒?84消毒液能和酒精一起用吗?消毒难题一次说清楚

发布时间:2020-03-08 信息来源:中国政府网 字号:【
相关链接

邮编:100035

地址:中国 北京西城区德胜门西大街70号

ICP备案编号:京ICP备18056091号

京公网安备 11010202010346号

微信公众号