同时间赛跑 与病魔较量--非公有制经济人士在行动(之三十
新冠肺炎疫情发生后,我市与时间赛跑,同病魔较量,疫情防控形势出现积极变化。目前疫情虽然趋缓,但仍处在攻坚克难的关键期。全市工商联组织、广大非公有制经济人士要充分发挥组织优势、民企优势,继续全力投入疫情防控阻击战,不获全胜不轻言胜利。
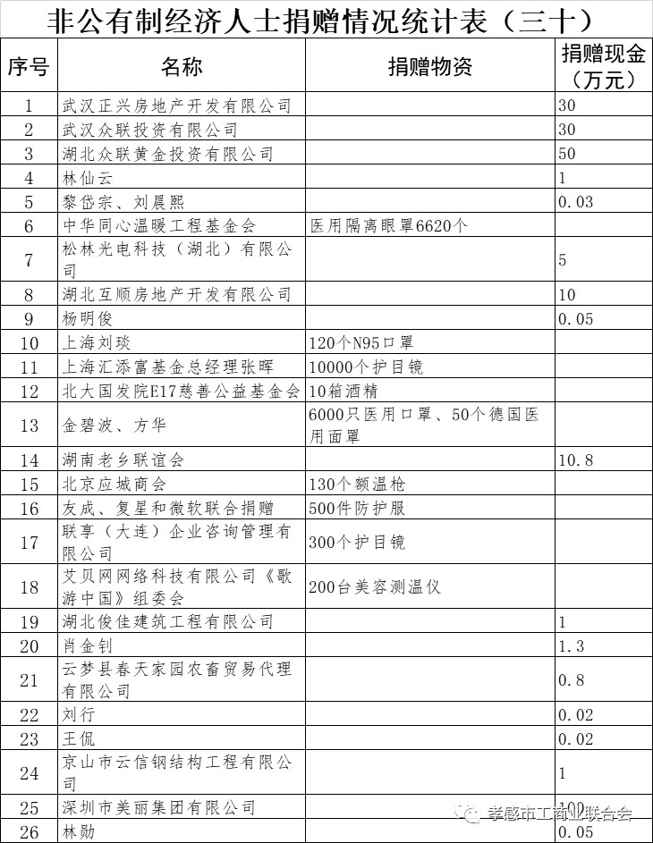
据不完全统计,3月2日-3月3日广大非公有制经济人士向孝感捐款241.07万元,捐物折合约40余万元。截至3月3日,非公有制经济人士捐款捐物折合约13100余万元。

相关链接
微信公众号
思想引领
参政议政
经济服务
国际合作
法律服务
社会服务
组织建设
中国特色商会组织
民营经济动态
民营经济视点
企业家谈
民企风采
直属商会
四好商会
商会党建
商会服务

